need help where wire goes/starting issues
need help where wire goes/starting issues
picture is from underneath the car on drivers side. wire is on same harness as starter harness, have no clue where it goes. and also when i try to start car nothing happens. turn key to one position can't hear fuel pump and when try to start nothing(but i hear a click like a relay or something)
Hard to tell from the picture, but it looks like the power harness ground that goes to the wire loom bracket attached to the A/C bracket. There is a 10mm bolt at the bottom of the wire loom bracket that it normally bolts to.
Hope this helps,
Dan
Hope this helps,
Dan
^ Should be correct, the picture isnt the greatest from that angle but looks to be the engine ground.
ok so i got that wire hooked up but car still won't turn over and i still don't hear fuel pump. i've checked the fuses and they are all good and i am getting power to the main fuse and the fuses next to it. could it be the egi main relay?
click is probably the FPR energizing. you probably wont be able to hear the fuel pump running especially if its stock without sticking your head into the hatch. I'm guessing the starter is engaging and working but it just wont fire up since your talking about the EGI relay. Have you made sure its not flooded?
motor won't even crank over. got power to main fuse. fuel pump works when jumped with the diagnostic plug.
click is probably the FPR energizing. you probably wont be able to hear the fuel pump running especially if its stock without sticking your head into the hatch. I'm guessing the starter is engaging and working but it just wont fire up since your talking about the EGI relay. Have you made sure its not flooded?
Trending Topics
one very common problem is that over time, the voltage can drop due to all the relays and switches the starter signal has to run through before it reaches the starter until it reaches a point where its insufficient to activate the solenoid. if the voltage is about around 10v then its most likely your starter. I actually had the same situation and ordered a brand new starter until I checked the voltage and built a starter booster. I still have the starter, and its never been installed. If you need it let me know probably around $100 plus shipping. Let me know about the voltage.
okay so just measured voltage at starter. b terminal is getting 12.3 volts and s terminal not getting any readings at all when ignition is in on position. tested egi main relay and seems to be working good.
a very easy way to test your starter is to jumper between the power supply from the battery and signal on the starter solenoid. but make sure you dont hold it there, just hold it long enough to verify that the starter turns.
in the drivers foot well is the stock alarm starter cut relay, check it to make sure its connected and operational, the only things between the ignition switch and the starter are the starter kill relay for the alarm and the clutch switch. if both of those are good, then you fried a wire.
i feel stupid! so finally figured out why motor wouldn't crank. after checking all the grounds and wiring,testing relay and checking fuses. i came across a post about the rubber plug for the clutch switch falling out. went and check and it was gone. found it laying on the ground and put it back in. now she cranks
that just made my day. now just need to solve why the fuel pump isn't coming on.
that just made my day. now just need to solve why the fuel pump isn't coming on.
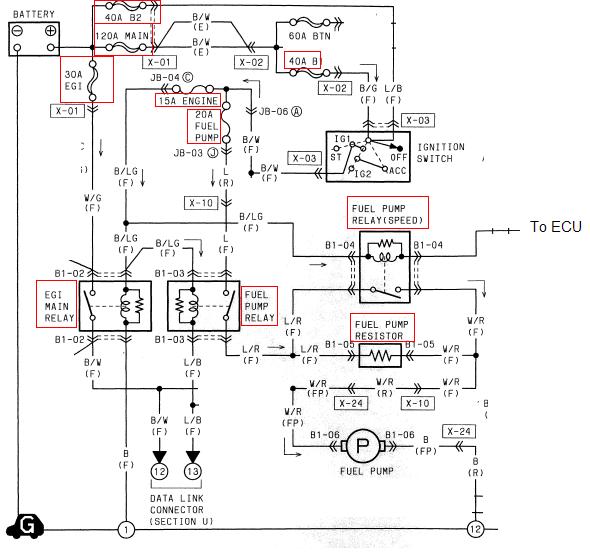
There are only a few possible causes. Here is a simplified diagram of the Fuel Pump Electrical System

As you can see, there are only 10 possible causes for the Fuel pump not receiving power. That can be narrowed down to 4 if I am correct in assuming that you aren't an idiot and have checked all the fuses already. And further narrowed down to 3 considering resistors aren't known to fail very often, and if they do it isn't going to kill your fuel pump. and further narrowed to 2 by assuming its your fuel pump and not your injectors
Here is what you need to do:
Jumper F/P to GND on the Diagnostic box, and then with the key in the ON position check the voltage at each of the connectors with the RELAYS IN PLACE! (I once had someone think a relay was bad because he removed it and didn't get any voltage on the other side of the terminal!
)
Start with the Fuel Pump Relay and ensure you see 12V on the Blue/Red wire and then the White/Red Wire on the Fuel Pump Speed Relay.
If you don't see 12v on the blue/red wire on the fuel pump relay replace the fuel pump relay.
If you see <12v but >0v at the white/red wire on the fuel pump speed relay than your fuel pump speed relay is bad, or your ECU isn't turning this relay on.
If you do see 12v all the way to the fuel pump speed relay then your fuel pump is dead, you have a short somewhere , or you have a bad ground somewhere.

As you can see, there are only 10 possible causes for the Fuel pump not receiving power. That can be narrowed down to 4 if I am correct in assuming that you aren't an idiot and have checked all the fuses already. And further narrowed down to 3 considering resistors aren't known to fail very often, and if they do it isn't going to kill your fuel pump. and further narrowed to 2 by assuming its your fuel pump and not your injectors
Here is what you need to do:
Jumper F/P to GND on the Diagnostic box, and then with the key in the ON position check the voltage at each of the connectors with the RELAYS IN PLACE! (I once had someone think a relay was bad because he removed it and didn't get any voltage on the other side of the terminal!
)Start with the Fuel Pump Relay and ensure you see 12V on the Blue/Red wire and then the White/Red Wire on the Fuel Pump Speed Relay.
If you don't see 12v on the blue/red wire on the fuel pump relay replace the fuel pump relay.
If you see <12v but >0v at the white/red wire on the fuel pump speed relay than your fuel pump speed relay is bad, or your ECU isn't turning this relay on.
If you do see 12v all the way to the fuel pump speed relay then your fuel pump is dead, you have a short somewhere , or you have a bad ground somewhere.
WOOT!!! car finally started.. well i guess it was only the plug that was missing on the clutch pedal. car would turn over but not strong. recharged battery and made my own battery booster. hooked it up. cranked over really strong and in 1 try it started right up. but it seems to be misfiring. i think i kinda went overboard with the engine assembly lube. will have to check plugs tomorrow to see if they are carboned up.
Thread
Thread Starter
Forum
Replies
Last Post
The Shaolin
2nd Generation Specific (1986-1992)
9
Sep 14, 2015 07:50 PM
rexhvn
3rd Generation Specific (1993-2002)
2
Aug 29, 2015 03:08 PM







