...FD noob gone wild.....
As mentioned before, check your MAP sensor. Here's a photo of someone's car from SevenStock. Notice the blue vacuum line going into the sensor. My guess is that your vacuum line might have come off.

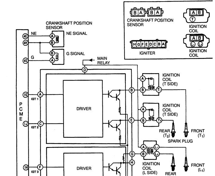
Also, it's very likely that you mixed up the spark plug wires. This link contains a photo of how the wires should go. Remember, the Top hole in the motor is for the Trailing plug. (Top = Trailing)
http://robrobinette.com/sparkplug_wires.htm
-s-
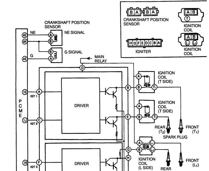
Also, it's very likely that you mixed up the spark plug wires. This link contains a photo of how the wires should go. Remember, the Top hole in the motor is for the Trailing plug. (Top = Trailing)
http://robrobinette.com/sparkplug_wires.htm
-s-
Joined: May 2005
Posts: 3,243
Likes: 42
From: Kennewick, Washington
Originally Posted by Shmave
Lol I wasnt bein searious guys about destroying the car...took me too long and was to hard to get it. The sparks plugs ark NGK they were the same that were in the car when I got it. I did take the elbow off when I installed them. Im guessing you are talking about the vacuum like that bolts on the elbow. I checked that and its good as well. Umm Now for the map sensor where exactly is that located?? Also Im deeply hurt emotionally about the mustang comment...they are a plague to humanity. Also could anyone hook me up with anothe wiring chart by any chance?? If its flooded then, I should just beable to leave it set while im at work and it should start when I get back right? Thx guys for the help...I know Im just trying to learn as much as I can about my car.
Wow. Someone who can take the RX7Club initial Hazing without an ounce of anger or hatred in response. Nicely Done.
If it's flooded, I thought you had to take the plugs out and turn it over. (I'd put a towel there to absorb the fuel. And also disable your ignition so it doesn't spark anywhere.) I think this is necessary due to how the rotor chambers are. they are basically sealed, so raw unburnt fuel will just sit in there unless you get it out in some way. As for the plug wires.....

Crappy Picture but It gives a general idea. And I can't go take another picture.... cause everything is torn apart.
Here ya go:

And

That should get ya going with the plug wires.
Hope this helped.
-=Nathan=-
Wow guys gotta say Im impressed didnt think I would get this much help. You guys have helped out a ton. Well here goes mighta screwed somthing else up in the process. We have successfully fixed the missing problem (i think). Now it wants to run low rpms like crazy and die almost like its starving for fuel, but runs fine once you give it gas. Think it might be the fuel filter but not sure. O by the way had to take off the throttle body (cough cough) so that may have caused but I really dont see anything I could have done to cause that unless I screwed up a sensor..but I was pretty careful when pokin around in there.
One of the plugs that advanced sold me was bad so I had to go through and look at each wire again individually. Also I did knocked off one of the vacuum hoses on the throttle body but found it when i blew some smoke through the vacuum lines. I dont know about the tps but I still dont konw how to explain the low idle and y it will die once u stop giving it gas.
Thread
Thread Starter
Forum
Replies
Last Post
Jeff20B
1st Generation Specific (1979-1985)
73
Sep 16, 2018 07:16 PM
whizzybang
Naturally Aspirated Performance Forum
21
Feb 10, 2017 12:08 PM
Archangel Studios
3rd Generation Specific (1993-2002)
26
Dec 13, 2003 04:20 AM






