3rd Generation Specific (1993-2002) 1993-2002 Discussion including performance modifications and Technical Support Sections.
Sponsored by:

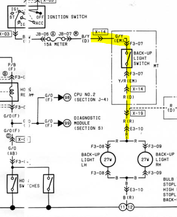
Reverse Switch Wiring

Thread Tools
 
Search this Thread
 
Old Jul 23, 2025 | 09:48 AM
  #1  
Davidov's Avatar
Thread Starter
Senior Member
Tenured Member: 20 Years
iTrader: (2)
 
Joined: Jun 2003
Posts: 602
Likes: 0
From: FWTX
Reverse Switch Wiring

I'm working on a 93 FD with a LS swap. The Front and Dash harnesses had been completely cut and removed from the chassis by the previous owner, so I don't have a reference of where certain wires are routed with the factory setup.
I have connector X-14 behind the AC housing and the EM Emissions harness. However it looks like the Emissions harness would go from Dash to a section on the engine harness, which I do not have since the LS runs on Holley Terminator.
The reverse switch wires come off of the Emissions harness?

My main question is where do the Reverse wires pass through the body to the transmission reverse switch?


Reply
Old Jul 23, 2025 | 11:29 AM
  #2  
need-a-t2's Avatar
Rotary Freak
Tenured Member: 20 Years
Liked
Loved
Community Favorite
iTrader: (11)
 
Joined: Mar 2002
Posts: 1,721
Likes: 539
From: binghamton, ny
they are part of the main engine/emission harness, that passes thru the firewall in the passenger's footwell.
Reply
Old Jul 23, 2025 | 12:06 PM
  #3  
Davidov's Avatar
Thread Starter
Senior Member
Tenured Member: 20 Years
iTrader: (2)
 
Joined: Jun 2003
Posts: 602
Likes: 0
From: FWTX
Awesome, thanks!
Reply
Related Topics
Thread
Thread Starter
Forum
Replies
Last Post
Markus1981
3rd Gen General Discussion
4
Jan 29, 2021 03:34 AM
JWteknix
2nd Generation Specific (1986-1992)
5
Sep 19, 2011 06:23 PM
lordroba
New Member RX-7 Technical
4
Apr 24, 2011 10:41 PM
The Shaolin
2nd Generation Specific (1986-1992)
5
Jan 12, 2008 07:03 PM
TurboIIRyan
2nd Generation Specific (1986-1992)
8
May 10, 2005 05:35 PM




All times are GMT -5. The time now is 11:38 AM.