Crank case venting
Crank case venting
Hello great source of knowledge!
I have been trying to figure out an elegant way of dealing with crank case ventilation. My understanding so far is that it is ideal to vent with a vacuum since that will pull the most gunk out as possible, however it is also acceptable to vent to atm pressure. This is because any gasses stuck in the sump will still be able to escape fine, they just wont be pulled out. Considering rotaries don't have nearly as much blow by as piston engine I dont see that being a huge problem. So my question is does the nipple on the oil filling stack and the nipple on the center housing vent the same area? If so can I run both of the nipples to a good catch can and ditch the charcoal can?
As far as I can tell the charcoal can is hooked up to the gas tank and the sump system of the engine?
So is it possible to connect all the hoses up to a singe catch can that can get rid of all the yucky bits?
Thanks guys and gals!
I have been trying to figure out an elegant way of dealing with crank case ventilation. My understanding so far is that it is ideal to vent with a vacuum since that will pull the most gunk out as possible, however it is also acceptable to vent to atm pressure. This is because any gasses stuck in the sump will still be able to escape fine, they just wont be pulled out. Considering rotaries don't have nearly as much blow by as piston engine I dont see that being a huge problem. So my question is does the nipple on the oil filling stack and the nipple on the center housing vent the same area? If so can I run both of the nipples to a good catch can and ditch the charcoal can?
As far as I can tell the charcoal can is hooked up to the gas tank and the sump system of the engine?
So is it possible to connect all the hoses up to a singe catch can that can get rid of all the yucky bits?
Thanks guys and gals!

Joined: Jun 2008
Posts: 8,376
Likes: 28
From: Chino Hills, CA
They both vent the same volume, but as one is slightly higher up it is better used as the vent, and the lower as an inlet. Or you can put a filter on one and vacuum the other, via a PCV valve.
The stock vapor recovery system (usually tossed whole or in part by people anxious to rip out their "rats nest") is actually rather complex. It uses the engine sump as a repository for tank vapors as well as rotor blow-by fumes, switching vent paths depending on whether the engine is running or not.
The stock vapor recovery system (usually tossed whole or in part by people anxious to rip out their "rats nest") is actually rather complex. It uses the engine sump as a repository for tank vapors as well as rotor blow-by fumes, switching vent paths depending on whether the engine is running or not.
figured it was used for that. The this is I would rather not use a vacuum system for complexity reasons so could I just run all the inlets to a common catch and vent to atm? or is a vacuum realllly necessary? In which case could I run them all to a common catch can and then run the catch can to the carb for a vacuum source? (with a pcv valve of course)
Venting using vacuum has the benefit of helping to eliminate the water vapor from your oil system. When the oil warms up, that vapor is free to get sucked out vs. creating 'lung butter' in the oil filler tube. This normally occurs when your PCV system gets gunked up or bypassed which prevents the removal of water vapor under vacuum.
I think it's still worth having for that reason alone, as the water vapor has to go somewhere and better to get vacuumed out than to collect in places that can rust over time. A lot of people ditch the PCV system, but it has a purpose or Mazda wouldn't have put it there - aside from emissions law.
I think it's still worth having for that reason alone, as the water vapor has to go somewhere and better to get vacuumed out than to collect in places that can rust over time. A lot of people ditch the PCV system, but it has a purpose or Mazda wouldn't have put it there - aside from emissions law.
Venting using vacuum has the benefit of helping to eliminate the water vapor from your oil system. When the oil warms up, that vapor is free to get sucked out vs. creating 'lung butter' in the oil filler tube. This normally occurs when your PCV system gets gunked up or bypassed which prevents the removal of water vapor under vacuum.
I think it's still worth having for that reason alone, as the water vapor has to go somewhere and better to get vacuumed out than to collect in places that can rust over time. A lot of people ditch the PCV system, but it has a purpose or Mazda wouldn't have put it there - aside from emissions law.
I think it's still worth having for that reason alone, as the water vapor has to go somewhere and better to get vacuumed out than to collect in places that can rust over time. A lot of people ditch the PCV system, but it has a purpose or Mazda wouldn't have put it there - aside from emissions law.
Trending Topics
cool so I will be running the system under a vacuum. However since I am NA my intake pressure will always be lower than my crankcase pressure so I don't think I need a check valve, I should just be able to direct connect the out of my catch can to my intake?
Thanks again
Thanks again
Seems complex. See TG Farrell and DD. a wise man once said " perfection is achieved not by adorning a thing, but by removing from it all that can be removed without altering its essential character."
Not sure why the use a catch can unless you think you will be sucking a lot of oil out. Racers do this
usually due to rules to prevent oil on the track. I think you are over engineering the solution a bit.
usually due to rules to prevent oil on the track. I think you are over engineering the solution a bit.
Oh okay. I just wasn't sure if it would be good protective measure or not. Can I just run a line from the oil filling stack to the carb with no check valve since I'm na? Also do you keep your charcoal can or just run the line from your tank straight to the centre housing?
Attachment 566214
I don't know the plus or minus of eliminating the charcoal can. Mine vents to the lower nipple. The upper vents to the mani with a pcv valve, per Glazedham. It works very well.
I don't know the plus or minus of eliminating the charcoal can. Mine vents to the lower nipple. The upper vents to the mani with a pcv valve, per Glazedham. It works very well.
Joined: Jun 2008
Posts: 8,376
Likes: 28
From: Chino Hills, CA
The charcoal canister is 100% an emissions-control device - - it stores fuel vapors (mainly from the fuel inside the carb bowls) when the engine is not running, which are then drawn into the manifold when there's vacuum. No performance impact one way or the other, though they can cause flooding when they get plugged up as the bowls can no longer vent.
On older designs of the Nikki (and most other carbs) the bowl vents just exit over the carb throat up where pressure = atmospheric. If you look at older carbs, you'll see the diagonal-cut vent tubes exiting over the throat openings. This worked great, but it let bowl and tank vapors vent out from the air cleaner to the atmosphere when the engine was off, which in the late 70's was disallowed under CARB (and later, EPA) rules. And lo, charcoal canisters and the EVAP system were born.
The stock routing of the tank vent is through a vacuum-operated check-control valve, which allows the tank to draw air when the engine/pump is running (so you don't vacuum-lock) & which routes vapors from the tank into the crankcase (& from there to the canister) when the engine is off. The one vent line back to the tank does both jobs.
If your tank vent line is under vacuum when the engine is running, the vacuum works against fuel flowing out of the tank into the pump.
On older designs of the Nikki (and most other carbs) the bowl vents just exit over the carb throat up where pressure = atmospheric. If you look at older carbs, you'll see the diagonal-cut vent tubes exiting over the throat openings. This worked great, but it let bowl and tank vapors vent out from the air cleaner to the atmosphere when the engine was off, which in the late 70's was disallowed under CARB (and later, EPA) rules. And lo, charcoal canisters and the EVAP system were born.
The stock routing of the tank vent is through a vacuum-operated check-control valve, which allows the tank to draw air when the engine/pump is running (so you don't vacuum-lock) & which routes vapors from the tank into the crankcase (& from there to the canister) when the engine is off. The one vent line back to the tank does both jobs.
If your tank vent line is under vacuum when the engine is running, the vacuum works against fuel flowing out of the tank into the pump.
Last edited by DivinDriver; Sep 22, 2015 at 03:52 PM.
The charcoal canister is 100% an emissions-control device - - it stores fuel vapors (mainly from the fuel inside the carb bowls) when the engine is not running, which are then drawn into the manifold when there's vacuum. No performance impact one way or the other, though they can cause flooding when they get plugged up as the bowls can no longer vent.
On older designs of the Nikki (and most other carbs) the bowl vents just exit over the carb throat up where pressure = atmospheric. If you look at older carbs, you'll see the diagonal-cut vent tubes exiting over the throat openings. This worked great, but it let bowl and tank vapors vent out from the air cleaner to the atmosphere when the engine was off, which in the late 70's was disallowed under CARB (and later, EPA) rules. And lo, charcoal canisters and the EVAP system were born.
The stock routing of the tank vent is through a vacuum-operated check-control valve, which allows the tank to draw air when the engine/pump is running (so you don't vacuum-lock) & which routes vapors from the tank into the crankcase (& from there to the canister) when the engine is off. The one vent line back to the tank does both jobs.
If your tank vent line is under vacuum when the engine is running, the vacuum works against fuel flowing out of the tank into the pump.
On older designs of the Nikki (and most other carbs) the bowl vents just exit over the carb throat up where pressure = atmospheric. If you look at older carbs, you'll see the diagonal-cut vent tubes exiting over the throat openings. This worked great, but it let bowl and tank vapors vent out from the air cleaner to the atmosphere when the engine was off, which in the late 70's was disallowed under CARB (and later, EPA) rules. And lo, charcoal canisters and the EVAP system were born.
The stock routing of the tank vent is through a vacuum-operated check-control valve, which allows the tank to draw air when the engine/pump is running (so you don't vacuum-lock) & which routes vapors from the tank into the crankcase (& from there to the canister) when the engine is off. The one vent line back to the tank does both jobs.
If your tank vent line is under vacuum when the engine is running, the vacuum works against fuel flowing out of the tank into the pump.
Attachment 566214
I don't know the plus or minus of eliminating the charcoal can. Mine vents to the lower nipple. The upper vents to the mani with a pcv valve, per Glazedham. It works very well.
I don't know the plus or minus of eliminating the charcoal can. Mine vents to the lower nipple. The upper vents to the mani with a pcv valve, per Glazedham. It works very well.
It flows from engine to mani. I have no idea what it is. I took the hoses to the parts store and picked thru the bin til I found one that fit. If I recall correctly the oil tube nipple is larger than the one on the mani.
If by mani you mean the lower carb section then yeh it's about half the diameter I think :/
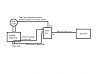
What about a setup like this? I need somewhere to put crank case lower tube line.. Right now it's going to atmosphere with a simple filter on it.
I'm getting water vapors in the oil fill neck. Even with a hole drilled in the top of the fill cap (90 degree fitting installed).
I'm getting water vapors in the oil fill neck. Even with a hole drilled in the top of the fill cap (90 degree fitting installed).
What about a setup like this? I need somewhere to put crank case lower tube line.. Right now it's going to atmosphere with a simple filter on it.
I'm getting water vapors in the oil fill neck. Even with a hole drilled in the top of the fill cap (90 degree fitting installed).
I'm getting water vapors in the oil fill neck. Even with a hole drilled in the top of the fill cap (90 degree fitting installed).
the moist air out. I described my setup a few posts back.
Yes!
Stack rotors is VERY easy if you know how.
Bring motors to Itsukushima Shinto shrine at low tide near Hiroshima where rotary motor is born. Position all motors to be stacked front to back- this step very important to get right. Locate shrine Miko (lady wearing old time clothes). This lady knows ritual to stack rotaries into multirotor. Have ready your Hitobashira- this is person to exhange for life of your multirotor. Never let one drop of oil or coolant seep into the shrine grounds or all your motors turn into individual renesis motors instead of multirotor at completion of ceremony.
If motors are not running condition additional sacrifices will occur during ceremony.
example-
1 life each apex seal
1 future each coolant seal
1 past each side seal
1 body part each bearing
1 pet each rotor
1 love each rotor housing
1 sense each side housing
1 memory each seal spring
etc
You do not choose or supply these, it is just result of ceremony- but each will befall someone you know.
Stack rotors is VERY easy if you know how.
Bring motors to Itsukushima Shinto shrine at low tide near Hiroshima where rotary motor is born. Position all motors to be stacked front to back- this step very important to get right. Locate shrine Miko (lady wearing old time clothes). This lady knows ritual to stack rotaries into multirotor. Have ready your Hitobashira- this is person to exhange for life of your multirotor. Never let one drop of oil or coolant seep into the shrine grounds or all your motors turn into individual renesis motors instead of multirotor at completion of ceremony.
If motors are not running condition additional sacrifices will occur during ceremony.
example-
1 life each apex seal
1 future each coolant seal
1 past each side seal
1 body part each bearing
1 pet each rotor
1 love each rotor housing
1 sense each side housing
1 memory each seal spring
etc
You do not choose or supply these, it is just result of ceremony- but each will befall someone you know.







