Power FC Dynatek ARC-2 and PFC installation help
Dynatek ARC-2 and PFC installation help
Hi all!
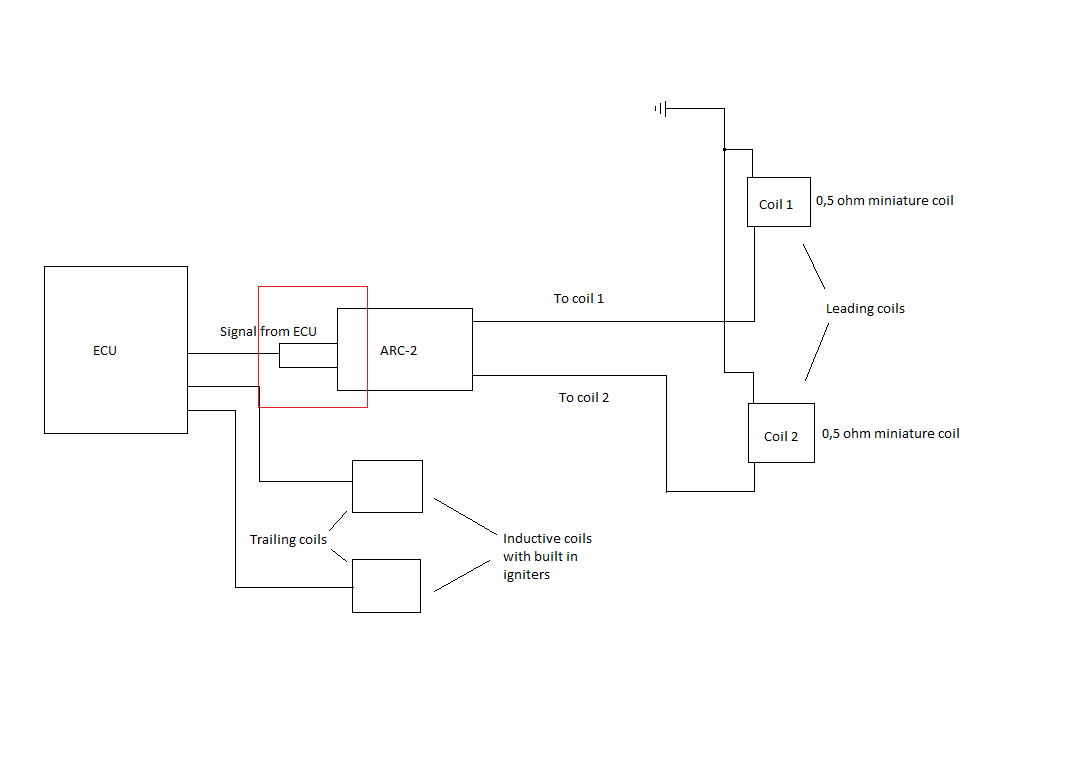
A while back i bought the Dynatek ARC-2 unit with two 0,5 ohm coils. I want to only use the ARC-2 and the new coils for the leading plugs. For the trailing plugs, i will use other inductive coils not runned by the ARC-2. Since i am using Apexi power fc as management system i only have one wire coming from the ECU to trigger the leading coil (in an OEM application).
My problem is now how to properly wire the ARC-2 unit to my 0,5 ohm coils with just one incoming signal from the ECU.
Can someone please enlighten me in how to do this as i am a total novice in electrical engineering..
I thought that i could just wire both channels in the ARC-2 unit to the one incoming signal and use the two channels as a waste spark setup. Can i do it like this? Please see my attachment. Or will i have to use just one channel and wire the coils in series to trigger them as waste spark? OR do i need to get one more ARC-2 unit?
It seems ridicules to buy an extra ARC-2 unit as it seems to me that the two channels can work independantly...
Please enlighten me!
Best regards
Olle Lindén from Sweden
A while back i bought the Dynatek ARC-2 unit with two 0,5 ohm coils. I want to only use the ARC-2 and the new coils for the leading plugs. For the trailing plugs, i will use other inductive coils not runned by the ARC-2. Since i am using Apexi power fc as management system i only have one wire coming from the ECU to trigger the leading coil (in an OEM application).
My problem is now how to properly wire the ARC-2 unit to my 0,5 ohm coils with just one incoming signal from the ECU.
Can someone please enlighten me in how to do this as i am a total novice in electrical engineering..
I thought that i could just wire both channels in the ARC-2 unit to the one incoming signal and use the two channels as a waste spark setup. Can i do it like this? Please see my attachment. Or will i have to use just one channel and wire the coils in series to trigger them as waste spark? OR do i need to get one more ARC-2 unit?
It seems ridicules to buy an extra ARC-2 unit as it seems to me that the two channels can work independantly...
Please enlighten me!
Best regards
Olle Lindén from Sweden
You can't wire it the way you're showing in your drawing. Won't work. You could fire a single double post coil (similar to the factory coil) off of one channel. That is the one thing I know will work.
You may be able to connect both inputs to the Dynatek box to the leading output from the ECU and then connect one coil to each output. This may or may not work depending on how quickly the unit can recharge the capacitor. The M&W boxes will work this way, but it's just a guess on the Dynatek.
You may be able to connect both inputs to the Dynatek box to the leading output from the ECU and then connect one coil to each output. This may or may not work depending on how quickly the unit can recharge the capacitor. The M&W boxes will work this way, but it's just a guess on the Dynatek.
You may be able to connect both inputs to the Dynatek box to the leading output from the ECU and then connect one coil to each output. This may or may not work depending on how quickly the unit can recharge the capacitor. The M&W boxes will work this way, but it's just a guess on the Dynatek.
What if i had one more box? That way i could use one ARC-2 box to control both leading and trailing on the front rotor and the other box to control the leading and trailing on the rear rotor? Would that work?
BR
It may. Depends on if it's a single or twin capacitor box. If it only has one capacitor, then you won't be able to do it that way either. I'm guessing, since they told you not to run both channels off a single input, that it's a single cap box. If it had two caps and two fully-independent channels, you'd be able to to trigger both of those channels off a single input. Unless they're simply concerned about duty cycle with the rotary and heat issues.
Hmmm, i guess i need one more box then. That way i could use them for the leading plugs.
I am thinking of using the IGN-1 coils for trailing.
I have had big problems with ignition break up with the stock ignition and a twin power when injecting alot of water. And i just want to solve that problem so i can boost more.
So the conclution is: get one more ARC-2 box =) Thank god they are cheap!
Thanks for the help Ludwig! I will most likely buy two smart coils from you later this winter (trailing setup).
Mvh
Olle
I am thinking of using the IGN-1 coils for trailing.
I have had big problems with ignition break up with the stock ignition and a twin power when injecting alot of water. And i just want to solve that problem so i can boost more.
So the conclution is: get one more ARC-2 box =) Thank god they are cheap!
Thanks for the help Ludwig! I will most likely buy two smart coils from you later this winter (trailing setup).
Mvh
Olle
Just a note.
But maybe you could answer this one: If i wire both leading plugs to one channel in the ARC-2, would this give me half the spark energy to each coil? For example: 189 mJ/2 = 94,5 mJ?
Olle
You need to find out if it's running a single capacitor or if it has two. I'm guessing it's a single cap and the unit is switching back and forth between the two channels. That would be why you can't have one coil on each channel firing both channels all the time.
The only way you can fire both leading plugs off of one channel is to use a dual post coil. Something like this.

Unfortunately, I just don't see any way to do all four plugs, even with two boxes when working with the wastespark ignition. Anyway you try to set it up you still end up firing one channel on each box every 180* and then you throw in the trailing plugs less than 20* later. If you had a 4-channel ECU, it wouldn't be a problem. Now, if you used a dual post coil for the leading and had a 2nd box for the trailing, you could run everything through 3 channels.
The only way you can fire both leading plugs off of one channel is to use a dual post coil. Something like this.

Unfortunately, I just don't see any way to do all four plugs, even with two boxes when working with the wastespark ignition. Anyway you try to set it up you still end up firing one channel on each box every 180* and then you throw in the trailing plugs less than 20* later. If you had a 4-channel ECU, it wouldn't be a problem. Now, if you used a dual post coil for the leading and had a 2nd box for the trailing, you could run everything through 3 channels.
Trending Topics
You need to find out if it's running a single capacitor or if it has two. I'm guessing it's a single cap and the unit is switching back and forth between the two channels. That would be why you can't have one coil on each channel firing both channels all the time.
The only way you can fire both leading plugs off of one channel is to use a dual post coil. Something like this.

Unfortunately, I just don't see any way to do all four plugs, even with two boxes when working with the wastespark ignition. Anyway you try to set it up you still end up firing one channel on each box every 180* and then you throw in the trailing plugs less than 20* later. If you had a 4-channel ECU, it wouldn't be a problem. Now, if you used a dual post coil for the leading and had a 2nd box for the trailing, you could run everything through 3 channels.
The only way you can fire both leading plugs off of one channel is to use a dual post coil. Something like this.

Unfortunately, I just don't see any way to do all four plugs, even with two boxes when working with the wastespark ignition. Anyway you try to set it up you still end up firing one channel on each box every 180* and then you throw in the trailing plugs less than 20* later. If you had a 4-channel ECU, it wouldn't be a problem. Now, if you used a dual post coil for the leading and had a 2nd box for the trailing, you could run everything through 3 channels.
Yes you are right Ludvig! I am going to buy one more box and just use one channel on each to drive the leading plugs. For the trailing, i will use the "smart coils".
I have already purchased two miniature 0,5 ohm coils by dynatek which they recommended along with the ARC-2. So i only need one more ARC-2 box =)
Thank you for your help Ludvig!
BR
Olle Lindén
Hmmz,
In theory, with a 2 channel box, connecting the inputs to the pfc leading output and then using one coil per output for the leading plugs should work fine, or do I see this wrong?
http://www.schnitzracing.com/manuals/ARC-2.pdf
In theory, with a 2 channel box, connecting the inputs to the pfc leading output and then using one coil per output for the leading plugs should work fine, or do I see this wrong?
The Asynchronous firing allows you to run the 2 channels independently. Each channel has its own storage capacitor. This
allows the ARC to fire the 2 channels simultaneously, or nearly simultaneously. This is necessary in applications where there
are leading and trailing spark plugs firing close together.
allows the ARC to fire the 2 channels simultaneously, or nearly simultaneously. This is necessary in applications where there
are leading and trailing spark plugs firing close together.
http://www.schnitzracing.com/manuals/ARC-2.pdf
Somehow I cannot edit my post.
I just measured resistance of stock FC coils: Leading around 0.3-0.4 Ohm, trailing around 0.5 Ohm
So if you use stock leading coil you only need one channel. and if you use stock trailing coils on leading plugs you also need only one arc-2 and then you tie the input togehter and run one coil per output.
with 2 arc-2 boxes and 2 trailing coil packs one could run all plugs with CDI
I just measured resistance of stock FC coils: Leading around 0.3-0.4 Ohm, trailing around 0.5 Ohm
So if you use stock leading coil you only need one channel. and if you use stock trailing coils on leading plugs you also need only one arc-2 and then you tie the input togehter and run one coil per output.
with 2 arc-2 boxes and 2 trailing coil packs one could run all plugs with CDI
Thread
Thread Starter
Forum
Replies
Last Post
Jeff20B
1st Generation Specific (1979-1985)
73
Sep 16, 2018 07:16 PM
[For Sale] Scratch & Dent, Used, and Open-Box Sale!
SakeBomb Garage
Vendor Classifieds
5
Aug 9, 2018 05:54 PM






